国家卫健委:10日新增确诊病例25例,其中本土1例
〖壹〗 、月10日0—24时,国家卫健委通报全国新增确诊病例25例 ,其中本土病例1例(福建莆田市),境外输入病例24例。

〖贰〗、月15日0—24时,31个省(自治区、直辖市)和新疆生产建设兵团报告新增确诊病例11例 ,其中境外输入病例10例,本土病例1例(在云南);无新增死亡病例;无新增疑似病例 。

〖叁〗 、0月13日0—24时,全国新增确诊病例21例 ,其中本土病例1例(在内蒙古锡林郭勒盟),境外输入病例20例。本土病例详情 新增本土确诊病例1例,位于内蒙古锡林郭勒盟,无新增死亡病例及疑似病例。

〖肆〗、月5日0—24时 ,31个省(自治区、直辖市)和新疆生产建设兵团报告新增确诊病例4例,其中本土病例1例(在北京),境外输入病例3例(内蒙古1例 ,辽宁1例,陕西1例) 。其他相关情况如下:治愈出院与密切接触者情况当日新增治愈出院病例2例。解除医学观察的密切接触者455人。重症病例与前一日持平 。
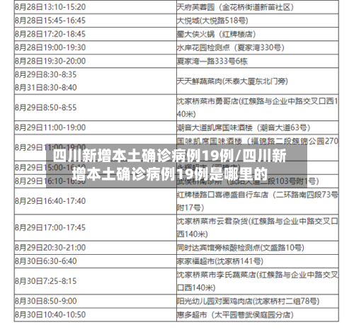
〖伍〗 、月28日0—24时,国家卫健委公布新增确诊病例27例 ,其中本土病例15例,境外输入病例12例。 具体数据及分析如下:新增确诊病例分布境外输入病例:共12例,涉及7个省市。上海4例 ,四川3例,天津、内蒙古、福建、河南 、广东各1例。本土病例:共15例,分布于2个省市 。辽宁8例 ,北京7例。
〖陆〗、月19日0—24时,全国新增确诊病例27例,其中本土病例23例(北京22例,河北1例) ,境外输入病例4例(广东3例,上海1例);无新增死亡病例,新增疑似病例4例均为北京本土病例。新增确诊病例分布本土病例:北京报告22例 ,河北报告1例,均与本土疫情传播链相关 。
成都新增1例,累计125例!累计确诊病例分布于这18个区(市)县→
截至2月10日24时,成都市新增新冠肺炎确诊病例1例 ,累计报告确诊病例124例,累计出院41人,死亡1人 ,现有确诊病例82例,1511例密切接触者正在接受医学观察。新增确诊病例情况患者为29岁女性,常住成都市天府新区 ,系2月6日确诊病例的家属。1月27日出现咳嗽症状,2月5日隔离治疗,2月10日确诊 。
月19日成都新增1例境外输入确诊病例,为55岁男性河南周口籍患者董某某 ,其详细轨迹及处置情况如下:患者基本信息与行程轨迹患者身份:董某某,男,55岁 ,河南周口人,长期在菲律宾工作。核酸检测史:2020年8月14日在菲律宾接受新冠病毒核酸检测,结果为阴性。
累计出院:42人 。死亡:1人。其余患者情况:88人(其中危重11人)均在定点医院隔离治疗 ,1365例密切接触者正在接受医学观察。
月1日晚,成都市金牛区新增1例新冠肺炎本土确诊病例,系外地返蓉人员 ,具体情况如下:病例基本情况 性别年龄:男性,23岁 。职业:企业产品技术支持人员。户籍地:广西。在蓉居住地:金牛区顶峰水岸汇景小区。

国家卫健委:4日新增确诊22例,本土3例
月4日0—24时,国家卫健委公布全国新增确诊病例22例 ,其中本土病例3例(均在云南),境外输入病例19例 。具体数据及分析如下:新增确诊病例分布 境外输入:共19例,涉及上海(6例)、广东(5例) 、云南(5例)、四川(2例)、陕西(1例)。本土病例:3例,均出现在云南省。其他情况:无新增死亡病例及疑似病例 。
月3日0—24时 ,全国新增确诊病例21例,其中本土病例10例(均在云南),境外输入病例11例。具体数据及分析如下:新增确诊病例分布 境外输入:共11例 ,分布在上海(6例) 、广东(2例)、北京(1例)、天津(1例) 、福建(1例)。本土病例:10例,均集中在云南省 。新增死亡病例:0例。
月16日0—24时,全国新增确诊病例223例 ,其中本土病例163例,境外输入病例60例。
月19日0—24时,全国新增确诊病例27例 ,其中本土病例23例(北京22例,河北1例),境外输入病例4例(广东3例 ,上海1例);无新增死亡病例,新增疑似病例4例均为北京本土病例 。新增确诊病例分布本土病例:北京报告22例,河北报告1例,均与本土疫情传播链相关。
月4日0—24时 ,国家卫健委通报新增本土确诊病例1173例,新增本土无症状感染者15239例。具体分布如下:本土确诊病例分布吉林792例,其中长春市604例、吉林市175例、白城市10例 、白山市2例、四平市1例 。
月22日0—24时 ,31个省(自治区、直辖市)和新疆生产建设兵团报告新增确诊病例43例,其中境外输入病例15例,本土病例28例 ,无新增死亡病例。
2月26日0-24时四川新型冠状病毒肺炎最新通报情况
例为2月25日无症状感染者转确诊。4例为2月25日自中国香港乘机抵蓉隔离人员,2月26日确诊。新增治愈出院1例,无新增疑似病例和死亡病例 。累计病例与治疗情况 截至2月26日24时 ,全省累计报告确诊病例1456例(境外输入834例),累计治愈出院1376例,死亡3例。近来在院隔离治疗77例 ,5376人尚在接受医学观察。
月24日:居家未外出,18时转运至集中隔离点 。其他疫情情况:2月27日0-24时,四川新增新型冠状病毒肺炎确诊病例3例(均为境外输入,为2月26日无症状感染者转确诊) ,无新增治愈出院病例,无新增疑似病例,无新增死亡病例。
例为2月22日无症状感染者转确诊;3例为成都市确诊病例的密切接触者 ,2月23日确诊。境外输入3例(均在成都市)1例为2月22日无症状感染者转确诊;2例为2月22日自中国香港乘机抵蓉,隔离期间确诊 。
成都1例:为2月20日一名未成年入境确诊病例的密切接触者,在集中隔离场所发现 ,为闭环管理人员,2月21日诊断为无症状感染者。此外,2月21日0 - 24时 ,四川新增治愈出院病例1例,无新增疑似病例,无新增死亡病例。









