卫健委:新增确诊病例36例,35例为境外输入
月31日0—24时,全国新增确诊病例36例,其中35例为境外输入病例 ,1例为广东本土病例。具体分析如下:新增确诊病例总体情况全国31个省(自治区、直辖市)和新疆生产建设兵团报告新增确诊病例36例。其中,境外输入病例35例,本土病例1例(位于广东) 。

月13日0—24时 ,全国报告新增确诊病例66例,其中境外输入36例,本土30例;新增无症状感染者19例 ,其中境外输入18例,本土1例(湖南);无新增死亡及疑似病例。
月11日0—24时,国家卫健委通报全国新增确诊病例46例 ,其中本土病例20例均在福建,新增无症状感染者44例,本土18例也均在福建。 具体信息如下:新增确诊病例情况总体数据:全国31个省(自治区、直辖市)和新疆生产建设兵团报告新增确诊病例46例 。
月13日0—24时 ,国家卫健委公布全国新增确诊病例57例,其中本土病例38例(北京36例,辽宁2例),境外输入病例19例。
月23日0—24时 ,国家卫健委报告新增确诊病例54例,其中本土病例30例,境外输入病例24例。 具体信息如下:本土病例分布 黑龙江省15例 ,均在哈尔滨市 。福建省15例,其中厦门市11例 、莆田市4例。
月30日0—24时,31个省(自治区、直辖市)和新疆生产建设兵团报告新增确诊病例127例 ,其中境外输入病例4例,本土病例123例。具体分布如下:境外输入病例:共4例,其中广东3例 ,天津1例 。本土病例:共123例,其中新疆112例,辽宁11例。其他相关数据如下:新增死亡病例:无。
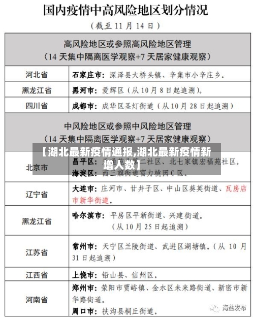
疫情通报(0803)
月2日0-24时 ,全国报告新增确诊病例90例,其中本土病例61例;新增无症状感染者41例,其中本土23例 。 具体分布情况如下:全国疫情总体数据新增确诊病例90例,其中境外输入29例 ,本土61例。新增无症状感染者41例,其中境外输入18例,本土23例。
截至8月3日11时 ,波罗的海三国(爱沙尼亚、拉脱维亚 、立陶宛)的疫情情况如下:爱沙尼亚 累计确诊:2080例,较前一日新增1例。新增病例位于Tartu,与塔尔图Vabank夜店聚集性感染有关 ,该夜店相关感染者累计达29人 。
交易量预判:昨日放量过猛,今日大概率回落,需警惕高位股波动风险。今日操作建议重点关注方向:智能制造:筹码集中+北上资金介入 ,短期或持续活跃。白酒:估值安全垫高,适合左侧布局,但需关注疫情对消费的影响 。谨慎观望方向:光伏逆变器:等待调整后的买点 ,避免追高。
易通讯集团(0803HK)2022年第一季度由盈转亏,净亏损116万港元,主要受香港第五波新冠疫情冲击及市场环境恶化影响。核心财务数据对比收入:2022年第一季度收入约2309万港元,未直接对比去年同期数据 ,但结合盈亏变化可推断收入增长未能覆盖成本压力 。
疫情和自然灾难的交织让人们深刻认识到人类与自然的紧密联系。为了表达对大自然的敬畏,俄罗斯A&R品牌推出了全新的精致小刀——火山,象征着地球生命力的活跃与自然力量的敬畏。这款小刀提醒我们 ,尽管大自然的力量强大,人类应以谦卑的心态面对 。
新冠最早病例是什么时候在哪里被发现的?
疫情开始时间是2019年12月,最早病例可追溯至12月1日或8日 ,最早发现地点为中国湖北省武汉市。疫情起始时间的科学溯源根据世界卫生组织(WHO)及中国官方发布的流行病学调查报告,新冠疫情的早期病例集中出现在2019年12月。
新冠最早病例于2019年12月8日在湖北省武汉市被发现,这是全球首次报告的新冠病毒感染病例 ,后续相关研究和官方通报都明确了这一时间点和地点 。病例发现的关键信息1)2019年12月8日,湖北省武汉市出现首例不明原因肺炎病例,此信息获中国官方及世界卫生组织确认。
新冠疫情最早于2019年出现 ,核心时间节点集中在2019年末至2020年初,具体关键信息如下:2019年12月:中国湖北省武汉市陆续出现不明原因肺炎病例,患者表现为发热、干咳等呼吸道症状,后续经病原学检测确认为新型冠状病毒感染 ,这是全球首次报告该病毒相关病例。
新冠疫情最早于2019年12月在中国湖北省武汉市被发现,截至2025年,疫情已持续约6年时间。最初在武汉出现的病例被定义为不明原因肺炎 ,随后被确认为新型冠状病毒感染 。2020年1月30日,世界卫生组织将其列为世界关注的突发公共卫生事件,标志着全球抗疫阶段的开始。










