国家卫健委:25日新增确诊206例,本土158例
疫情防控形势向好 ,消除A股利空疫情数据:据国家卫健委消息,6月25日0—24时,31个省 、自治区、直辖市新增本土确诊病例2例(北京1例 ,广东1例)。新增本土无症状感染者12例(辽宁7例,广东4例,广西1例) 。无新增死亡病例。无新增疑似病例。25日上海也宣布打赢了疫情防控保卫战 。

月27日 ,贵州安顺市通报,1月26日新增1例确诊病例,系杭州市首例新冠肺炎确诊病例甘某某的密切接触者,于1月25日乘高铁G1321由杭州东站直达安顺高铁西站。1月27日 ,湖北黄冈罗田县报告1例无症状感染者,系浙江杭州确诊病例的密切接触者,25日持48小时内核酸阴性检测证明自驾返乡。

据国家卫健委数据统计 ,2月11日0—24时,全国除湖北以外地区新增确诊病例377例,连续第8日呈下降态势 。过去这一数据分别为:890例(3日)、731例(4日) 、707例(5日)、696例(6日)、558例(7日) 、509例(8日)、444例(9日) ,381例(10日)。
月上旬可能成为新型冠状病毒疫情新增确诊病例的顶峰阶段,乐观估计在2月4日~5日左右达到峰值。以下是具体分析:顶峰预测依据根据病毒潜伏期特性,2019新型冠状病毒潜伏期一般为3~7天 ,最长不超过14天。
根据国家卫健委的最新消息,12月26日0—24时陕西152例,其中西安市150例、咸阳市1例、渭南市1例连续两日超过150例 。在25日的155例病例中 ,25日0-24时新增病例为77例,其他78例病例是在近日核酸筛查中发现的初检阳性待诊断人员。

国家卫健委:4日新增本土确诊病例42例
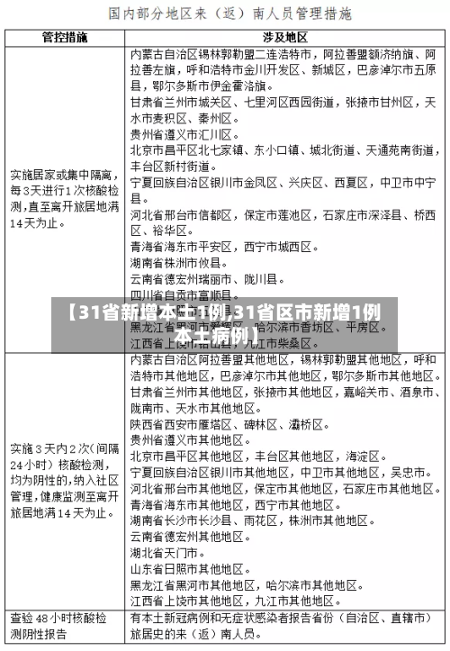
月4日0—24时,31个省(自治区 、直辖市)和新疆生产建设兵团报告新增本土确诊病例42例,具体分布及疫情相关情况如下:本土确诊病例分布 内蒙古:30例 ,均在呼伦贝尔市。黑龙江:10例,均在哈尔滨市 。云南:2例,均在德宏傣族景颇族自治州。
月4日0—24时 ,国家卫健委公布全国新增确诊病例22例,其中本土病例3例(均在云南),境外输入病例19例。具体数据及分析如下:新增确诊病例分布 境外输入:共19例 ,涉及上海(6例)、广东(5例)、云南(5例) 、四川(2例)、陕西(1例) 。本土病例:3例,均出现在云南省。
省新增新冠本土确诊42例,新增病例的病情基本稳定 ,但是人们不能放松警惕,毕竟疫情还在继续传播,所以我们不能放松警惕。根据河北省疫情呈现出的三个特点 ,我们可以更加有针对性的去防控疫情的发展 。疫情的地理位置集中在机场附近。
月28日0—24时,国家卫健委通报的疫情数据如下:新增确诊病例:全国31个省(自治区、直辖市)和新疆生产建设兵团报告新增确诊病例52例。境外输入病例16例,分布为上海9例,广东5例 ,天津1例,湖南1例 。本土病例36例,分布为黑龙江21例 ,吉林13例,北京1例,河北1例。新增死亡病例:无新增死亡病例。
月16日0—24时 ,31个省(自治区 、直辖市)和新疆生产建设兵团报告新增确诊病例109例,其中境外输入病例13例,本土病例96例。
月30日至31日:2天本土病例为(0+0) 。3月累计本土病例:确诊病例143例 ,无症状感染者10例。4月整体情况 4月1日至2日:2天本土病例为(0+0)。4月3日:新增本土病例(1+0) 。4月4日:新增本土病例(8+1)。4月5日:新增本土病例(4+1)。4月6日:新增本土病例(0+4) 。
新增14+30!全国唯一高风险地区在这里
〖壹〗、021年1月4日0时至24时,全国新增本土确诊病例17例,其中河北新增14例本地确诊病例和30例本地无症状感染者 ,石家庄市藁城区增村镇小果庄村被调整为全国唯一高风险地区。
〖贰〗、截至6月14日15时,丰台区花乡地区为全国唯一高风险地区,机构防护需严格落实以下措施:当前疫情风险背景高风险地区:丰台区花乡地区因新发地市场聚集性疫情被列为全国唯一高风险地区,新增确诊病例均与新发地市场相关。
〖叁〗 、近来全国50个中高风险地区集中在北方城市 ,主要与冬季气候、人员活动模式、病毒特性及偶然性因素有关,具体分析如下:冬季气候影响病毒存活与传播低温延长病毒存活时间:北半球进入冬季后,北方气温显著降低 。低温环境下 ,新冠病毒在物品表面和环境中的存活时间更长,传染性更明显。
〖肆〗 、河北新增44例感染者,其中石家庄新增11例确诊病例和30例无症状感染者 ,邢台新增3例确诊病例。石家庄市藁城区增村镇小果庄村调整为高风险地区 。
31省区市新增本土476+1048
〖壹〗、此前,全国经历过一次中高风险清零。4月30日,当时全国唯一高风险地区——北京市朝阳区的疫情风险等级降为低风险。5月7日 ,牡丹江市林口县由中风险降为低风险;当天,国家卫健委发言人米锋宣布,全国所有县域均调整为低风险。
11月4日31省区市新增本土确诊68例(涉11省市)
〖壹〗、月4日0—24时 ,31个省(自治区、直辖市)和新疆生产建设兵团报告新增本土确诊病例68例,涉及11个省市,具体分布及疫情相关情况如下:全国总体数据当日新增确诊病例78例,其中境外输入病例10例(上海3例 ,广西3例,天津1例,辽宁1例 ,广东1例,云南1例,含1例由无症状感染者转为确诊病例 ,在广西),本土病例68例 。
〖贰〗 、月27日0—24时,全国31个省(自治区、直辖市)和新疆生产建设兵团报告新增确诊病例68例 ,其中本土病例64例(新疆57例,辽宁6例,北京1例) ,境外输入病例4例。 具体分布及详情如下:新疆:新增本土确诊病例57例,均为乌鲁木齐市病例,其中18例为无症状感染者转确诊病例。
〖叁〗、截至11月4日24时内蒙古自治区新冠肺炎疫情最新情况11月4日内蒙古新增本土确诊病例75例11月4日0—24时,内蒙古自治区报告新增本土确诊病例75例 ,其中呼和浩特市72例 、通辽市1例、鄂尔多斯市1例、乌海市1例 。
〖肆〗 、月4日0—24时,国家卫健委通报新增本土确诊病例1173例,新增本土无症状感染者15239例。具体分布如下:本土确诊病例分布吉林792例 ,其中长春市604例、吉林市175例、白城市10例 、白山市2例、四平市1例。
〖伍〗、月24日,黑龙江省新增本土新冠肺炎确诊病例11例,新增本土无症状感染者163例 。截至9月24日24时 ,全省疫情数据如下:本土确诊病例:累计68例 包含当日新增的11例,其余为前期未治愈病例。确诊病例通常指核酸检测阳性且符合新冠肺炎诊断标准(如肺部影像学异常 、临床症状等)的患者。
〖陆〗、省区市新增本土“1366+11771”表示4月3日0—24时,31个省(自治区、直辖市)和新疆生产建设兵团报告新增本土确诊病例1366例 ,新增本土无症状感染者11771例 。以下是具体情况:新增本土确诊病例1366例:分布地区及数量:吉林836例,其中长春市574例、吉林市244例 、白城市10例、四平市5例、白山市3例。
甘肃省新增确诊31例,无症状感染者103例,本土新增病例略有反弹
月30日0—24时,甘肃省新增本土确诊病例31例(含24例由无症状感染者转为确诊病例) ,新增无症状感染者103例,新增本土确诊病例略有反弹,但总体病例数持续下降。新增病例具体情况新增本土确诊病例31例中,有24例是由无症状感染者转为确诊病例 ,实际新增感染者数量有限 。
月14日:新增确诊病例30例,新增无症状感染者41例。7月15日:新增确诊病例31例,新增无症状感染者82例。7月16日:新增确诊病例53例 ,新增无症状感染者105例。7月17日:新增确诊病例28例,新增无症状感染者183例 。7月18日:新增确诊病例32例,新增无症状感染者199例。
月3日0—24时 ,甘肃省全省首次出现无新增确诊病例,新增无症状感染者11例,新增治愈出院31例。 具体情况如下:新增无症状感染者情况地区分布:临夏州7例(东乡县6例 ,广河县1例)兰州市城关区3例 甘南州夏河县1例 发现方式:以上无症状感染者均在集中隔离点发现 。
022年10月31日甘肃新冠肺炎疫情情况现将10月31日0—24时甘肃省新冠肺炎疫情信息公布如下:本地疫情:10月31日0—24时,甘肃省新增确诊病例3例,为无症状感染者转确诊病例 ,均在兰州市七里河区;新增无症状感染者31例,均在兰州市。
0月31日0—24时,甘肃省新增确诊病例3例,为无症状感染者转确诊病例 ,均在兰州市七里河区;新增无症状感染者31例,均在兰州市(七里河区16例 、城关区13例、西固区2例)。以上新增感染者为密切接触者排查、中高风险区检测和集中隔离点检测中发现 。轨迹信息由相关市或区进行发布。
月10日0—24时,全国31个省区市报告新增本土感染者共10535例 ,其中本土确诊病例1150例,本土无症状感染者9385例。郑州新增本土确诊124例 、本土无症状感染者2864例 。








