河北邢台疫情新增感染者在京活动轨迹公布
〖壹〗、河北邢台新增无症状感染者在京活动轨迹如下:10月17日14:50-18:00:患者一家乘坐私家车到颐和园参观游玩。10月18日10:00:从科怡路地铁站A口进入,乘坐9号线地铁到北京西站下车 ,步行到北京西站24号售票窗口购票,之后排队进站 。

〖贰〗 、发现时间与报告单位:10月20日,由邢台市信都区应对新冠肺炎疫情工作领导小组办公室报告。感染者来源:外省输入。活动轨迹:10月18日:11:55 ,乘坐Z161次火车15车厢从北京前往邢台 。15:13,到达邢台火车站,出站后由亲戚接至信都区泉西街道紫晶悦城亲戚家中。

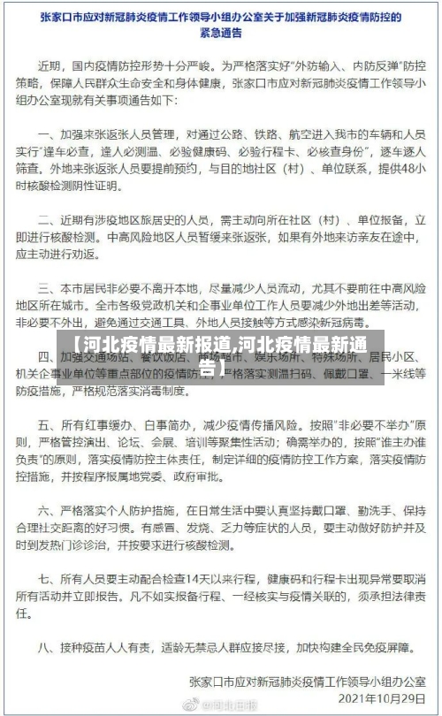
〖叁〗、0月20日 ,河北邢台新增2例无症状感染者病例,北京市疾控中心发布其在京轨迹,请与其有相同轨迹的市民主动报告。

最新!河北三个市全域封闭,石家庄超2万村民大转移异地隔离
河北省石家庄市、邢台市 、廊坊市实行全域封闭管理,石家庄市藁城区增村镇部分村庄2万多名村民进行分批异地集中隔离观察 。以下是具体情况:全域封闭管理措施封闭范围:石家庄市、邢台市、廊坊市全域实行封闭管理 ,人员 、车辆非必要不外出。封控措施:对三市中高风险地区的村庄和居民小区采取更为严格的封控措施,严控人员流动。
河北疫情11月9日今日最新消息情况:11月8日0-24时,河北省新增确诊病例...
022年11月8日0—24时,河北省新增1例确诊病例(沧州市运河区) ,新增66例无症状感染者,无症状感染者解除医学观察26例。截至11月8日24时,河北省现有确诊病例4例 ,尚在医学观察无症状感染者537例 。
河北辛集疫情 截止11月9日,河北省辛集市新增新冠肺炎确诊病例 11例。截至11月8日24时,辛集市现有确诊病例共计53例。新确诊病例已由120负压救护车转运至石家庄市定点医院诊治 。自11月8日起 ,辛集市小辛庄乡小章北宋片区调整为高风险地区。
022年11月9日0—24时,河北省无新增新型冠状病毒肺炎确诊病例;新增无症状感染者91例,其中石家庄市59例 ,廊坊市6例,邢台市6例,张家口市5例,秦皇岛市4例 ,唐山市3例,沧州市3例,保定市2例 ,邯郸市2例,容城县1例。治愈出院1例,无症状感染者解除医学观察26例 。
月8日0—24时 ,31个省(自治区、直辖市)和新疆生产建设兵团报告新增本土确诊病例1294例,新增本土无症状感染者6882例,反映了当日国内疫情多点散发、部分地区疫情集中的态势。具体分析如下:本土确诊病例情况总数:1294例。
根据河北省辛集市召开的疫情防控新闻发布会了解到此次在新集感染者已经确诊病例58例 ,新增确诊病例由负压救护车转运至石家庄市定点医院进行诊治 。11月8日,辛集市进行了五轮全员核酸检测,一共采样549337人 ,结果全部为阴性,11月10日进行第6次核酸检测。
月7日0—24时,31省区市新增本土确诊65例,涉及11个省市 ,新增本土无症状感染者34例。 具体分布情况如下:新增本土确诊病例分布辽宁省:新增20例本土确诊病例,均在大连市,其中2例由无症状感染者转为确诊病例 。








